预测未来最好的方法就是去创造未来
——林肯 (美国前总统)
React 通信之 Redux
背景
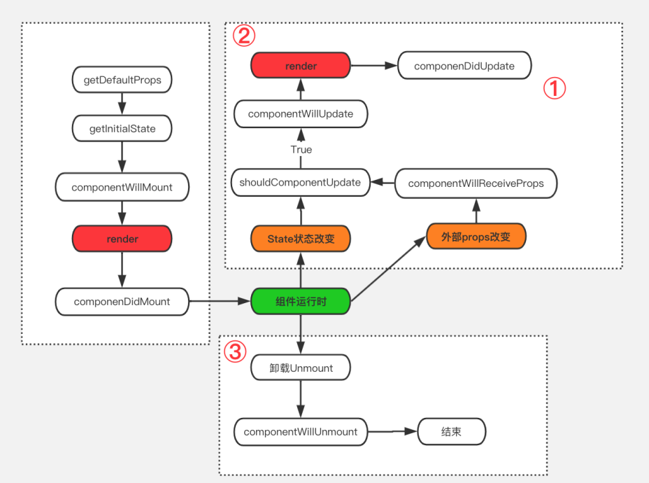
React 组件 componentDidMount 的时候初始化 Model,并监听 Model 的 change 事件,当 Model 发生改变时调用 React 组件的 setState 方法重新 render 整个组件,最后在组件 componentWillUnmount 的时候取消监听并销毁 Model。
图片来源:https://www.processon.com/view/5db55958e4b0e433944fdc87
第一部分 Redux的出现
存在即合理
如下图左侧所示,react单向流动的特性,导致在复杂的状态管理面前,会越来越麻烦。Redux的出现就是为了解决state里面的数据问题。
如下图右侧所示,redux维护单一状态库。
Redux三大特性:
1 唯一数据源
2 保持只读状态
3 数据改变只能通过纯函数来执行

第二部分 Redux概念
一、粗略认识
首先回想下,曾经你去图书馆借书的场景+上图右侧树图。
- 你去图书馆;
- 询问管理员是否有《西部世界iii》这本书;
- 管理员查阅库存;
- _反馈_给你,自己网上找资源去;
- 你去网上找资源。
这个流程其实包含了Redux的整个流程。
询问 + **查阅** = **_反馈。__即:action + state = new state**_
有果必有因



二、具体的概念
React-Redux 将所有组件分成两大类:UI 组件(presentational component)和容器组件(container component)。
UI 组件负责 UI 的呈现,容器组件负责管理数据和逻辑
你可能会问,如果一个组件既有 UI 又有业务逻辑,那怎么办?回答是,将它拆分成下面的结构:外面是一个容器组件,里面包了一个UI 组件。前者负责与外部的通信,将数据传给后者,由后者渲染出视图。
React-Redux 规定,所有的 UI 组件都由用户提供,容器组件则是由 React-Redux 自动生成。也就是说,用户负责视觉层,状态管理则是全部交给它。
**
以上摘录自—阮一峰的网络日志,建议初学者多读几遍。
- Action: 把数据从应用传到 store 的有效载荷;
- Store: 保存数据的地方;
- Dispatcher: view发出Action的唯一办法;
- Reducer: Store收到Action以后,必须给出一个新的state,这样view才会发生变化。Reducer即根据Action计算state;
- State: store里面存储的数据。


三、示例代码
Redux一个简单的加数操作,涉及完整的流程。
其中涉及
- redux各个概念;
- UI组件 & 容器组件 的相互关系;
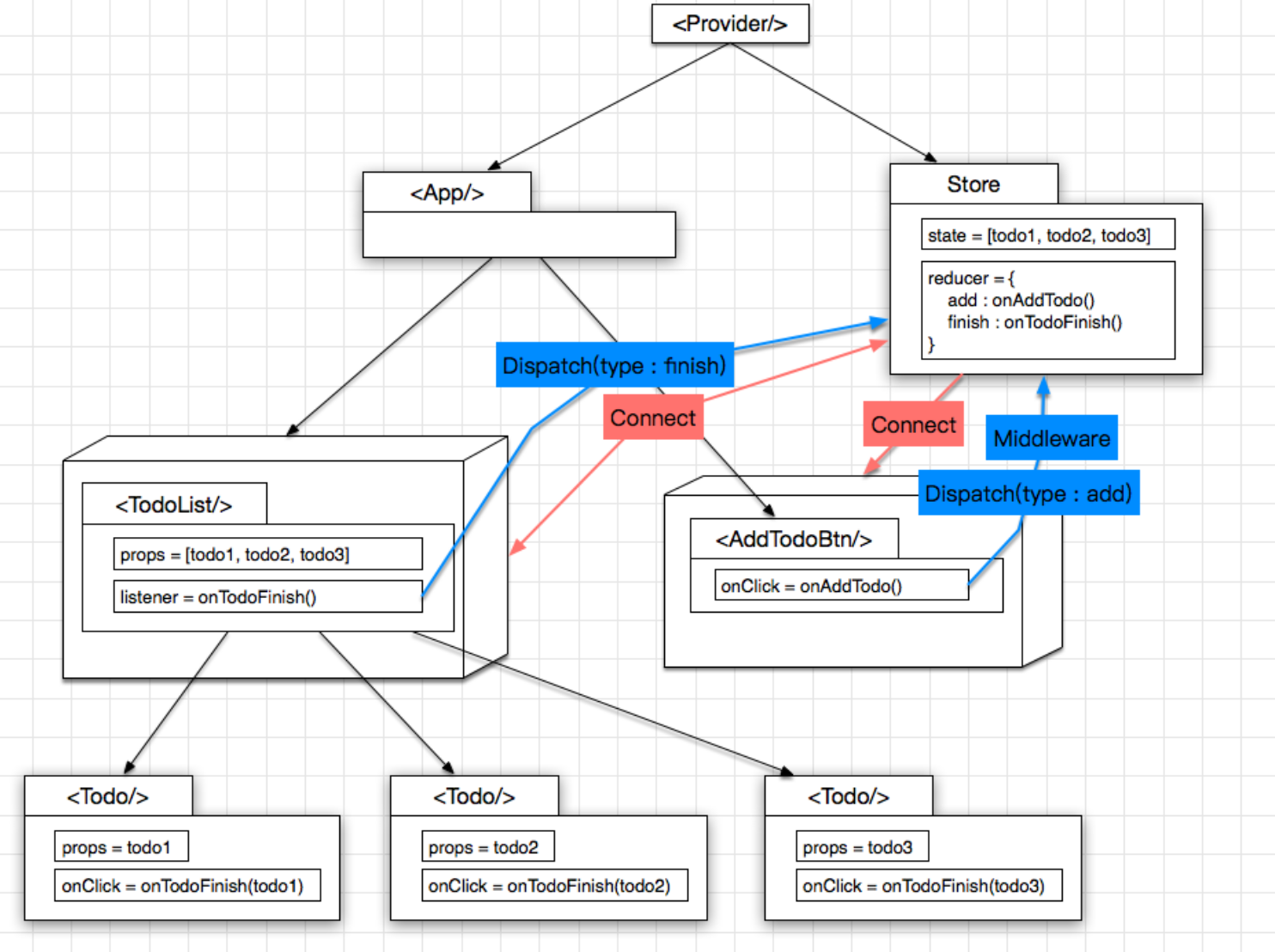
- Provider的使用结合下图理解
import React, { Component } from "react";
import PropTypes from "prop-types";
import ReactDOM from "react-dom";
import { createStore } from "redux";
import { Provider, connect } from "react-redux";
// 生成组件
class Counter extends Component {
render() {
const { value, onIncreaseClick } = this.props;
return (
<div>
<span>{value}</span>
<button onClick={onIncreaseClick}>Increase</button>
</div>
);
}
}
Counter.propTypes = {
value: PropTypes.number.isRequired,
onIncreaseClick: PropTypes.func.isRequired
};
// 定义action
const increaseAction = { type: "increase" };
/**
* Reducer函数
* @param {*} state 默认值
* @param {*} action 根据action来计算state.
*/
function counter(state = { count: 0 }, action) {
const count = state.count;
switch (action.type) {
case "increase":
return { count: count + 1 };
default:
return state;
}
}
/**
* 创建store -> 需要reducer -> 默认值+action
*/
const store = createStore(counter);
/**
* 建立一个从(外部的)state对象到(UI 组件的)props对象的映射关系。
* @param {*} state
*/
function mapStateToProps(state) {
return {
value: state.count
};
}
/**
* 建立 UI 组件的参数到store.dispatch方法的映射
* 定义了哪些用户的操作应该当作 Action,传给 Store。
* 它可以是一个函数,也可以是一个对象。
*
* 1. 函数:
* - 参数:
* 可以拿到dispatch和ownProps(容器组件的props对象)两个参数;
* - 返回值
* 一个对象,每个键值对都是一个映射,[键名对应函数名]
* 定义了 UI 组件的参数怎样发出 Action。
* 2. 对象
* 它的每个键名也是对应 UI 组件的同名参数,键值应该是一个函数,
* 会被当作 Action creator ,返回的 Action 会由 Redux 自动发出。
* @param {*} dispatch
*/
function mapDispatchToProps(dispatch) {
return {
// 同名函数 onIncreaseClick, dispatch 一个action
onIncreaseClick: () => dispatch(increaseAction)
};
}
/**
* connect 自动生成容器组件,将UI组件[Counter]与[容器组件]即关联起来。
* Counter: UI 组件
* mapStateToProps: 输入逻辑:外部的数据(即state对象)如何转换为 UI 组件的参数
* mapDispatchToProps: 用户发出的动作如何变为 Action 对象,从 UI 组件传出去。
*/
const App = connect(
mapStateToProps,
mapDispatchToProps
)(Counter);
// React-Redux 提供Provider组件,可以让容器组件拿到state。
// Provider在根组件外面包了一层,这样一来,App的所有子组件就默认都可以拿到state了
// 原理: React中的context属性,
ReactDOM.render(
<Provider store={store}>
<App />
</Provider>,
document.getElementById("root")
);![image.png]()
图片来源:https://juejin.im/post/5acdbe8f51882548fe4a7af1
总结
这个例子中,最外层的Provider利用react-redux中的provider组件,那么究竟provider组件做了什么?为何provider子组件能够或许context属性?
上篇文章利用context进行传值,并未过多的解释说明。
Provider 本身是一个 react 组件,这一点首先要搞清楚。它的实现原理非常简单,利用了 React 的 context 这一特性。文档Context - React, 只要在最外层的组件实现一个 getChildContext 这个方法,返回一个对象,内部的组件都可以通过 this.context 拿到这个对象。所以一个简单的 Provider 实现是这样的:
class Provider extends React.Component { |
那么整个页面的逻辑流程就是:
- 创建Store,createStore(), 接受reducers&默认值;
- createStore 对每一个reducer进行dispatch一个action.type=@@redux/INTT类型的action,然后返回state默认值;
- render()进行渲染,每个子组件通过传入的this.context.store.getState()方法获取state对象+ownProps给mapStateToProps方法,构建props,应用到子组件上;
- UI组件触发action, 随即mapDispatchToProps触发相应的action;
- strore接收到action进行reduce,得到新的state,然后再调用所有子组件的mapDispatchToProps生成props.
- 最后provider进行重新渲染需要更新的组件。
第三部分
react-redux示例–TodoList demo
试着从头到位实现一边,会更加深对本文的理解。鉴于代码太多&上述的理解,应该是没问题的,但不要眼高手低。

感谢
一幅图明白React-Redux的原理
解析:让你弄懂redux原理
https://www.cnblogs.com/nayek/p/12369418.html
https://www.processon.com/view/5db55958e4b0e433944fdc87
https://www.ruanyifeng.com/blog/2016/09/redux_tutorial_part_three_react-redux.html
